栖凤楼茶楼论坛永久地址春风阁(全国信息),验证爽记论坛深圳新媛论坛xyw版本更新内容 ,一品楼ypl论坛官网2025广州qm论坛 ,登录-栖凤楼论坛全国空降上门软件

专注智能流量计生产、技术及报价服务
15222906608 微信同号
智能流量计信息
当前位置:流量计 > 常见问题 >

分体式电磁流量计说明书图文版

发布:2020-10-23 | 点击:人次

摘要:分体式电磁流量计说明书图文版资讯由优秀的流量计、流量仪生产报价厂家为您提供。图文详细阅读了解 分体式电磁流量计说明书 相关内容。分体式电磁流量计不同于一体式电磁流量计,他们的结构有着明显的区别,即分体式电磁流量计的表头与仪器本身是分开的,很多人会遇。更多的流量计厂家选型号价格报价欢迎您来电咨询,下面是分体式电磁流量计说明书图文版文章详情。

图文详细阅读了解分体式电磁流量计说明书相关内容。分体式电磁流量计不同于一体式电磁流量计,他们的结构有着明显的区别,即分体式电磁流量计的表头与仪器本身是分开的,很多人会遇到关于分体式电磁流量计安装操作说明或者故障维修等方面的疑问,这里详细为您整理一份分体式电磁流量计使用说明书,一站解决您的疑惑。
分体式电磁流量计
电磁流量计有两种类型:一体式和分体式。分体式电磁流量计是电磁流量计zui常用的形式。传感器连接到管道,转换器安装在仪器室或传感器附近,方便人们使用。 距离一般可以到几百米。
以下是分体式电磁流量计说明书具体内容:
1.分体式电磁流量计概述
分体式电磁流量计概述
2.分体式电磁流量计主要技术参数
分体式电磁流量计技术参数
分体式电磁流量计常见管道介质电导率参照表:
流量计管道常见介质电导率表
3.电磁流量计的选型
电磁流量计选型参照表
附:分体式电磁流量计电极以及接地环材料的选择
电磁流量计电极以、接地环材料选择
分体式电磁流量计村里材料的选择
分体式电磁流量计村里材料的选择
电磁流量计流量通经/管道内径范围与流量范围的对应表
电磁流量计流量内径与流量范围对照表
分体式电磁流量计安装地点以及安装要求细则
电磁流量计安装地点的选择以及6点安装要求
4:分体式电磁流量计的接线(图)
分体式电磁流量计的接线
附:分体式电磁流量计安装说明之方形转换器外观及安装
分体式电磁流量计方形转换器外观及安装尺寸
附:常规电磁流量计的外观尺寸通经对照表
电磁流量计的外观尺寸
5.分体式电磁流量计仪表按键及设置参数设置说明书
分体式电磁流量计仪表参数设置说明书
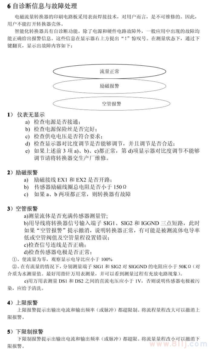
6.分体式电磁流量计信息诊断以及常规故障处理
电磁流量计仪表显示与故障处置
以上就是《分体式电磁流量计说明书电子图文版》详情,更多疑问可以找到我们的分体式电磁流量计技术工程师为您答疑解惑。

以上就是本文全部内容,欢迎您来电咨询我厂家流量计选型、报价等内容。

分体式电磁流量计说明书图文版

分体式电磁流量计说明书图文版》本文地址:http://www.ysia.cn/cjwt/3328.html 转载请勿删除!

Copyright © 2019-2023 http://www.ysia.cn/ 版权所有

地址:安徽省天长市经开区纬二路8号

电话: 15222906608

皖ICP备14020437号-9

流量计网站公安备案皖公网安备 34118102000583号 创宇认证